程序员必知的七个图形工具
作者:CQITer小编 时间:2018-01-28 19:33
流程图:Graphviz
说到流程图还是再次提及一下,我们之前说到的Graphviz 。
Graphviz (英文:Graph Visualization Software的缩写)是一个由AT&T实验室启动的开源工具包,用于绘制DOT语言脚本描述的图形。它也提供了供其它软件使用的库。
它的主要特点是代码生成图像,并且足够的简单。
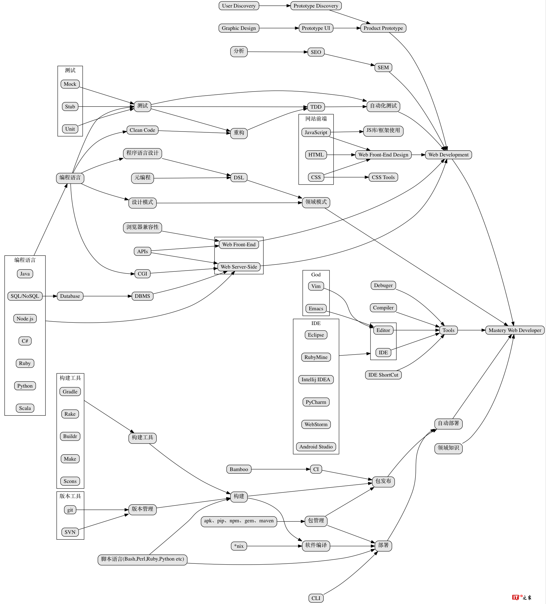
在我的那个“Web Developer 成长路线图”(GitHub: https://github.com/phodal/developer)里,就是用这个工具生成下面这个复杂的图形。

而其代码特别简单——和我们平时表达的手法是一样的,即:
"包管理" -> "包发布" -> "自动部署"
"CLI" -> "部署"
"脚本语言(Bash,Perl,Ruby,Python etc)" -> "部署"
"脚本语言(Bash,Perl,Ruby,Python etc)" -> "构建"
"*nix" -> "软件编译" -> "部署""构建" -> "软件编译"
Graphviz有一个大的优点和弱点是:自动生成,导致画线的时候很出现出问题。接着,我们就来看看手动画线的例子。
流程图: Visio vs Dia vs OmnIGraffle
在Windows世界里,在这一类的工具里面最常见的算是Visio:

遗憾的是,它并不支持在Mac OS上使用。而且,它并不在我购买的Office 365套装里。
在Mac世界里,最好的工具算是OmniGraffle,就是很贵——我们平时使用的是公司的Mac电脑,使用盗版软件是有法律风险的。

在GNU/Linux世界里,我们使用Dia。
Dia 是开放源代码的流程图软件,是GNU计划的一部分,程序创立者是Alexander Larsson。Dia使用单一文件界面模式,类似于GIMP与Inkscape。 Dia将多种需求以模块化来设计,如流程图、网络图、电路图等。各模块之间的符号仍是可以通用的,并没有限制。

顺便安利一下,我最喜欢的操作系统OpenSuSE——简洁、尾长、绿色。

OpenSuSE在KDE桌面下效果最赞了——因为KDE和OpenSuSE都是德国制造。总的来说,会比Debian系的Debian和Ubunt,及RetHat系的CentOS及Fedora稳定、漂亮。
令人遗憾的是这三个工具,我都用不了。Mac对X Windows的支持不是一般的差,于是我就需要别的替代工具。
在线流程图:Processon
这个工具还是相当好用,至少是在GxFxW内比较快——我之前使用过Creately、draw.io、Gliffy等等的一些工具,只是随着版图的扩展,很多地区都已经“xx”了。

不过遗憾的是:他们没有给我广告费。
ProcessOn是一个在线协作绘图平台,为用户提供最强大、易用的作图工具!支持在线创作流程图、BPMN、UML图、UI界面原型设计、iOS界面原型设计等。
同样的,在我的那个“Developer进阶书单”(GitHub: https://github.com/phodal/booktree)中,就是用这个工具画出规规矩矩的线。

并且,它还是跨平台的。
各种图: Word和Excel
由于翻译和写书的需要,我成了一个Office 365订阅用户。于是发现在Word等一系列的Office工具中,自带了一个SmartArt的工具:

可以画出很多很有意思的图形,比如:



