Vba2Graph:生成VBA调用图并高亮显示潜在恶意关键字的工具
作者:CQITer小编 时间:2018-09-06 01:24
字号
Vba2Graph是一款用于生成VBA调用图,并高亮显示潜在恶意关键字的工具。该工具旨在使安全研究人员能够快速的分析恶意宏,并更加直观的理解其执行流程。
特性关键字高亮显示
VBA属性支持
外部函数声明支持
使用 “_Change” 执行触发器Tricky宏
鲜艳的配色方案
优点方便快速
适用于大多数在野观察到的恶意宏
缺点静态(无法识别动态解析调用)
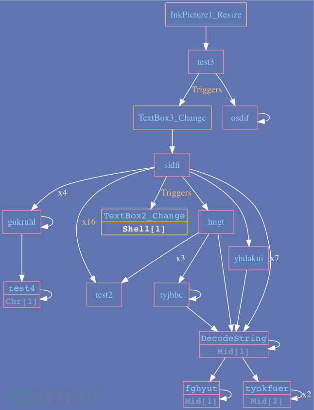
示例 Example 1:Trickbot downloader – 利用对象Resize事件作为初始触发器,紧接着是TextBox_Change触发器。




更多示例可在Examples文件夹中查看。
安装 安装oletools https://github.com/decalage2/oletools/wiki/Install 安装Python依赖包 pip install -r requirements.txt 安装GraphvizWindows
安装Graphviz msi:
https://graphviz.gitlab.io/_pages/Download/Download_windows.html将“dot.exe”添加到PATH env变量或是:
set PATH=%PATH%;C:\Program Files (x86)\Graphviz2.38\binMac
brew install graphvizUbuntu
sudo apt-get install graphvizArch
sudo pacman -S graphviz 使用(所有平台) olevba malicious.doc | python vba2graph.py -c 1 python vba2graph.py -i olevba_output.bas -o output_folder 输出你将在output文件夹中看到3个文件夹:
png:您要查找的实际图像
dot:用于创建图像的文件
bas:脚本识别的VBA函数代码(用于调试)
责任编辑:CQITer新闻报料:400-888-8888 本站原创,未经授权不得转载
继续阅读




